必赢亚洲依附卓越的自主研发实力与立异驱动力脱颖而出,,,,,,,荣登“2022粤港澳大湾区企业立异力榜单——立异成绩榜”,,,,,,,公司董事长兼总裁李波先生获评“立异优异人物榜”声誉称呼。。。。。。。
“立异成绩榜” 及“立异优异人物榜”
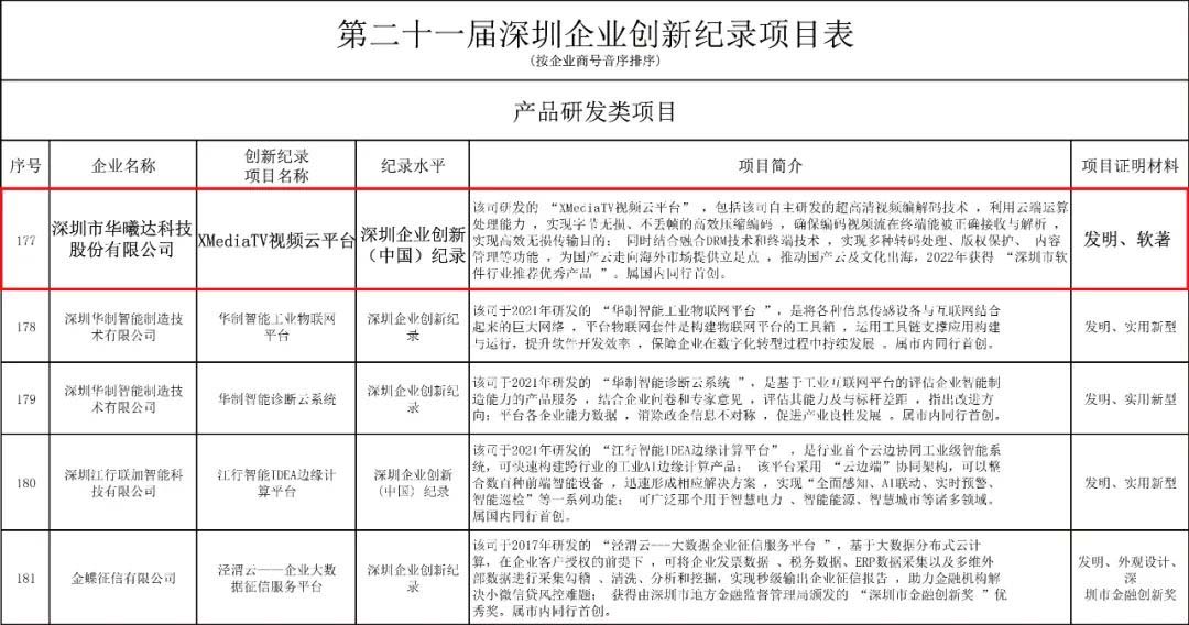
同时,,,,,,,公司的XMediaTV视频云平台项目上榜第二十一届“深圳企业立异(中国)纪录”。。。。。。。XMediaTV视频云平台是公司面向全球OTT行业打造的视频云SaaS平台,,,,,,,提供OTT+智慧家庭营业融合生态解决计划,,,,,,,通过接纳云+端的组合方法按需无邪设置,,,,,,,让OTT运营商以较低的初始投入快速启动OTT营业,,,,,,,为国产云走向外洋市场提供驻足点,,,,,,,助力国产云及文化出海。。。。。。。
“深圳企业立异(中国)纪录”
此次,,,,,,,XMediaTV 视频云平台上榜“深圳企业立异(中国)纪录”是对公司软件研发实力的认可,,,,,,,同时也体现了公司对研发投入方面的重视。。。。。。。
在粤港澳大湾区建设的主要战略机缘期,,,,,,,公司将以市场为导向,,,,,,,继续践行“平台+智能终端+云效劳”的生长战略,,,,,,,依托5G、VR/AR及云媒体手艺为全球运营商提供领先的数字视讯、智能联接及云效劳整体解决计划,,,,,,,并向智慧家庭领域一连推进,,,,,,,为粤港澳大湾区的高质量生长孝顺一份实力。。。。。。。
©2003-2025 必赢亚洲 | 粤ICP备09102630号-1